Vivalis
Vivalis, anciennement les Services du Collège réuni (SCR), constitue l’Administration de la Commission communautaire commune (Cocom).
Chargée de la mise en œuvre des politiques de santé et d'aide aux personnes en région bruxelloise, Vivalis est au service :
- de tous les Bruxellois et Bruxelloises ;
- de toutes celles et ceux qui bénéficient des services des institutions de santé et d’aide aux personnes sur le territoire de la région bruxelloise ;
- de tous les sportifs participant à des événements à Bruxelles, qu'ils soient des sportifs d'élite ou amateurs ;
- des personnes contaminées ou susceptibles de l’être par une maladie infectieuse telle que la tuberculose, la rougeole, la covid, etc. ;
- de la première ligne (médecins généralistes…) ainsi que de plusieurs centaines d’établissements et services (hôpitaux, CPAS, service de soins, centres d’accueil, etc.) bicommunautaires, actifs dans le domaine de la santé et de l’aide aux personnes en région bruxelloise ;
- des primo-arrivants bénéficiant d'un trajet d'intégration ;
- des clients des salles de cinéma.
Compétences de Vivalis
Depuis la sixième Réforme de l’Etat, les compétences de la Cocom sont exercées par deux institutions : son administration, Vivalis, et un organisme d’intérêt public (OIP), Iriscare, créé en 2017 (ordonnance du 23 mars 2017 portant création de l’office bicommunautaire de la santé, de l’aide aux personnes et des prestations familiales) et opérationnel depuis le 1er janvier 2019.
Pour plus d'informations sur les compétences de Vivalis, visitez la page Compétences.
Coup d'oeil sur quelques missions de Vivalis
Contribuer à l'élaboration et à la mise en oeuvre des politiques en matière de Santé et d'Aide aux personnes
- Vivalis est au service du Collège réuni et des ministres. L'Administration les aide à préparer et à mettre en œuvre les politiques dans le cadre de leurs compétences.
- À ce titre, Vivalis prépare notamment des avis, ou des avant-projets d'ordonnances et des projets d'arrêtés, après une étude préalable ou suite à un avis du Conseil consultatif de la Santé et de l'Aide aux personnes
Les subventions et les garanties au bénéfice des institutions bicommunautaires
- Etablir les montants des subventions organiques, ainsi que les décomptes annuels finaux et leur liquidation aux bénéficiaires, dans les délais prescrits.
- Gérer des demandes de subventions facultatives pour les secteurs non-réglementés.
- Gérer des demandes de subventions facultatives pour des projets ponctuels complémentaires aux secteurs réglementés.
- Etablir le montant des subventions "infrastructure", accordées pour les travaux de construction, d'aménagement ou d'équipement, et à terme, les décomptes finaux et leur liquidation aux bénéficiaires.
- Définir le montant des prélèvements autorisés dans le cadre des emprunts garantis contractés par ces institutions, en vue de couvrir la partie non-subventionnée de ces travaux et équipements.
Le contrôle réglementaire (contrôle "administratif")
- Contrôler, selon les législations et réglementations applicables, le respect des normes d'agrément (architecturales, fonctionnelles…) dans les institutions bicommunautaires agréées.
Des inspections peuvent être effectuées :- d'initiative ;
- au terme de la période d'agrément (provisoire ou définitif) ;
- dans certains cas particuliers (par exemple, en cas de plainte).
Le contrôle sanitaire
Contrôler les lieux où une source de contamination est présumée ou constatée, en cas de maladie transmissible. Dans ce cas, l'Administration réceptionne et analyse les déclarations et prend, au besoin, en collaboration avec le bourgmestre compétent, les mesures prophylactiques nécessaires. Dans le cadre de la crise sanitaire actuelle, l'Administration a notamment mis en place un important dispositif de lutte contre le Covid-19 comportant plusieurs volets : le testing, le tracing et la vaccination.
La lutte contre le dopage
La Commission communautaire commune (Cocom) possède des compétences en matière d’éducation sanitaire et de médecine préventive par le sport sur le territoire bilingue de Bruxelles-Capitale. Dans le cadre de ses activités, elle organise des campagnes d'éducation, d'information et de prévention relatives à la promotion de la santé par et dans la pratique du sport, arrête les conditions de pratique de sports à risques et organise les modalités de la lutte contre le dopage sur le territoire bilingue de Bruxelles-Capitale.
S’agissant de la lutte contre le dopage, la Cocom effectue ses activités dans le cadre de l’ordonnance du 21 juin 2012 relative à la promotion de la santé dans la pratique du sport, à l'interdiction du dopage et à sa prévention et de son arrêté d’exécution du 10 mars 2016. Ces deux textes tendent à transposer, en droit belge, les principes et obligations contenus dans le Code mondial antidopage adopté par l’Agence mondiale Antidopage.
La coordination et la collaboration au niveau national sont encadrées par un accord de coopération du 9 décembre 2011 conclu avec les Communautés française, flamande et germanophone.
Les administrations des autorités compétentes portent plus particulièrement le nom d’« organisations nationales antidopage » (ci-après « ONAD »). Les ONAD sont chargées, en particulier, de l’organisation des contrôles antidopage sur les sportifs ainsi que de l’organisation de campagne d’éducation, d’information et de prévention.
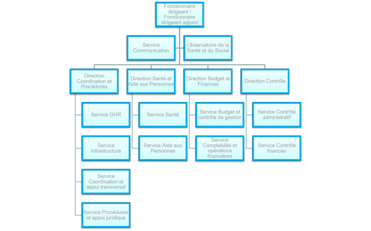
Organigramme
Législation importante
- Arrêté du Collège réuni de la Commission communautaire commune du 5 juin 2008 portant le statut administratif et pécuniaire des fonctionnaires et stagiaires des Services du Collège réuni de la Commission communautaire commune de Bruxelles-Capitale (personnel statutaire)
- Arrêté du Collège réuni de la Commission communautaire commune du 5 juin 2008 fixant la situation administrative et les droits individuels pécuniaires des membres du personnel contractuels des Services du Collège réuni de la Commission communautaire commune de Bruxelles-Capitale (personnel contractuel)
